The New Paradigm of Research
从海量追踪到深度对话: 您口袋里的前沿文献编辑部
专栏纪实:PAPERFEED 团队首发
阅读时间:3 分钟
核心关切:科技与人文交叉
FIG. 1: 全新设计的 PaperFeed 将重磅 arXiv 学术发现直推至您的掌心,重塑碎片化时代的科研信息获取体验。
P aperFeed 是一款专为研究者、青年学者与技术工程师量身铸造的 arXiv 前沿阅读与数据分析引擎。我们彻底摒弃了传统 PDF 文献在移动端晦涩难解的体验缺憾,将“发现文献 — 快速理解 — 持续沉淀”的散碎步骤,打通为一个浑然一体的现代工艺流。每天只需数分钟,您便能像翻阅晨报般,于指尖俯瞰学术界最前沿的知识演进。
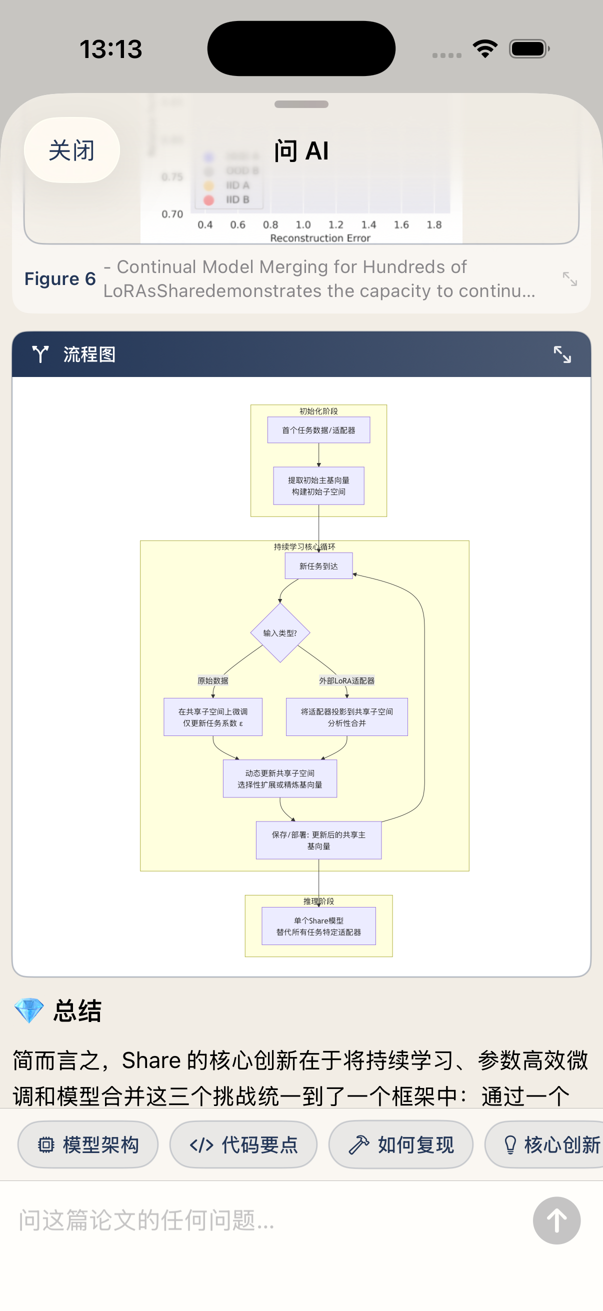
在这个信息极度过载的当下,找对科研切入点往往比埋头苦读更为致命。系统不仅会为您呈递高度个性化且极其精准的订阅更新,更开创性地内置了丝滑的双语对照翻译引擎 与全视角的 AI 结构化透视 。强大的智能体不仅会代您过滤学术黑话、抽取出核心动机与局限性,更能随时开展“上下文追问对话”——每一次触控交互,都仿佛穿梭时空,与正在地球另一端撰稿的原作者进行一场切中肯綮的深度私密对谈。
不仅如此,应用底层所衔结的庞大文献图谱,亦为您补全了详尽的引文脉络与高价值相似文献对照推荐;而那些在地铁公交等碎片时间里激发的短小灵感,更会被集中收容归档,化作您研究生涯中可随时复盘的坚实地基。在 PaperFeed 构筑的全新秩序里,语言的壁垒已被悉数抹平,而您的学术洞察将永远先人一步。
核心发现纪要
精准自动订阅, 告别大海捞针
化被动的主动搜索为精准投递。您只需设定研究关键词与目标分类(如 cs.AI / cs.CL),系统将日夜坚守,将最匹配的论文文献归纳成卡片,摆放在每天的头条信息流中。
AI 结构化摘要 去水除冗
面对庞大的文献库,PaperFeed AI 出面代办。系统自动为您从摘要中提取“研究动机”、“总体方法概述”、“实验关键结果”及“局限性”,让您只需数十秒即可预判核心含金量。
原生界面与 极致阅读性能
秉承 iOS 平台与生俱来的流畅美学,毫无拖泥带水之感。滑动、点击、收藏,每一丝交互反馈都如同纸质书签般恰到好处,保驾护航您的沉浸式阅读体验。
使用相机扫描上方二维码 立即获取早期测试版
Requires iOS 16.0 or later
前沿连线纪实
仿佛与原作者对谈, 论文内部 AI 深度追问
遇到深奥的推导公式或跨越学科的冷辟假说?您可以随时唤醒内置智能体,针对单一文献的上下文启动多轮连线追问。在不跳出当前阅读语境的前提下抽丝剥茧,直击核心,体验如同随时参与学术顶级圆桌会议般的心智震撼。
跨越文字疆域
原文与译文无缝对照, 彻底抹平语言藩篱
面向国际顶尖科研梯队的发文,系统不仅配备了一气呵成的核心论点专业翻译,更极大限度地支持在“原文、纯译文、双语对照”三级形态间丝滑切换。用您最熟悉的母语语感去研读全球最前线的智慧,将长文阅读的门槛降至绝对冰点。
个人知识网络
探寻引文溯源图谱, 重构您的学术数字资产
知识不应再是孤立的孤岛。检索模块底层完全打通了参考文献与被引用的脉络,协助您向上无限回溯学术缘起。不仅如此,完备的安全账户体系支持使用 Apple ID 一键登入极速云端同步,让浩瀚文献手稿伴随并忠诚记录您的终身科研足迹。